We now live in a creator economy with grassroots and grasstops political advocacy where swing voters are influenced with AI. For creator marketing, I like Pearpop and Breakr. For musical artist management, I like Sentric -> Distrokid -> Terrorbird -> AWAL. For the nuts and bolts of running thrifty companies on a budget, Patriot Payroll, Thatch for Individual Coverage Health Reimbursement Arrangement (ICHRA) benefits management, Horilla for human resources management (HRM) for it's support of Andrew Grove's objectives and key results (OKRs) which John Doerr expands upon here, Remofirst for international HR employer of record (EOR) services, Weblate for internationalization/language translation done by professionals, Taiga.io for project management, Penpot.io for designing application prototypes, Twenty for customer relationship management (CRM), Swetrix for web analytics, Tracardi for customer segmentation, Activepieces for marketing automation (Node-RED is truly FOSS [Richard Stallman is an extreme treasure], but Activepieces is more convenient), ListMonk for newsletters, transactional emails and Fonoster-based SMS, Documenso for e-signatures, Papermark for document sharing/data/deal rooms, Docmost for team wikis with live collaboration, NextCloud for team file storage and office software, and Odoo for enterprise resource planning (ERP) back-office tasks like accounting and expense management that the other tools are not capable of.
For archiving, traditional banker’s boxes are not suitable. I prefer 100% cotton paper printed by the Canon GX4020 with pigment ink (refilling ink tank printers is more affordable than replacing ink cartridges), stored in acid and lignin-free boxes and folders. For sustainable copy paper I prefer sugarcane fiber. ULINE, Southworth, and BAZIC Products are great. I trust Iron Mountain for offsite archiving.
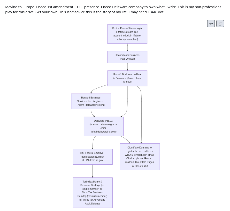
Strata, a declarative cloud provisioning tool with Cluster API pivot automation functionality. Inspired by the question, "what if a computer worm could provision a cloud?" I've been trying to get Google Gemini to code it and right now the repository is a little messy. I will see if I can keep Gemini disciplined with StrictDoc for requirements management and OpenViking for organizing context. If I end up bringing it to web with a graphical user interface (GUI), I would use Qwik for its phenomenal Google Lighthouse scores. Flutter sounded great for native applications, but I've found its functionality lacking for my projects. Tauri provides native mobile and desktop support to Qwik apps by linking native APIs to webviews (I like the looks of Servo as a browser engine, but its compatibility and stability needs to improve before I can use it). Inspired by Spotify, I'm also interested in using Vite's module federation for micro-frontend development.Cloudflare is great for web domain registration, denial of service attack protection, and tunneling private networks to the public. This website showcases its free web hosting capability.Kubernetes, Flatcar Container Linux, Clevis [TPM & Tang], and Keylime). I am interested in using hardware security modules (HSMs) and PKCS#11 to wrap data encryption keys (DEKs) with key encryption keys (KEKs) and store them in a remote key management system (KMIP). I've thought about using Kepler and Sonoff S31 smart plugs (industrial control systems are expensive and unncessarily complicated for small data centers. I've got two small CyberPower CP1500PFCLCD uninterruptible power supplies (UPS) that attempt to protect my computers from power surges and brownouts by regulating the voltage of the electricity supplied to them. I was careful to choose a UPS model that can be programmed with Network UPS Tools and the Tripp Lite SRCOOL12KE air conditioner is on my wishlist for when I build a rack for my servers. Smart plugs are modular IoT edge infrastructure that can be secured on an air gapped network and isolated in a VLAN [I like SONiC for switches and VyOS is okay for routers (I'm thankful for their charitability in open sourcing their rolling release and understand the monetization of their work with their commercial long-term support (LTS) release. I interpret their product to be mostly a very convenient configuration layer that sews together underlying FOSS tools such as FRR, VPP, strongSwan, HAProxy, etc.)]. The smart plugs support Redfish and can be used with MediK8s for automatic node remediation [like if the computers' operating systems gets stuck and can't shutdown, the smart plug can be programmed to turn off and on the power to fix it]) with Tasmota firmware (the screws always strip. Being careful with a drill jig and a small bit worked for me. I didn't bother to solder I just used test leads like this video) to monitor energy consumption and compute cycles (what % of the power bill is used by what % of the smart plug is used by what % of the compute cycles?) like miles on a car to itemize tax deductions.Ceph (Rook) for its multi-site, geographically redundant, high availablility (HA), learning about RADOS gateway S3 data bucket lifecycle policies for automating data migration between hot/warm/cold tiers based on usage.Git [Scalar, Large File Storage (LFS), Forgejo and Codeberg], Opengrep).Nix, Bazel, and Argo).Podman, Canonical Rockcraft, Trivy, Sigstore Cosign, and Artifact Hub).Wazuh SIEM/XDR, Suricata, and ClamAV with additional YARA rules for ring 3/userland protection. Studying Tetragon policies for ring 0/kernel. Fun fact: the ring paradigm comes from Multics). I want a micro-cut shredder (even though fire is better) and the Proton 1100 degaussing wand. It seems like affordable entrypoint to the realm of degaussing. I would still use ShredOS before waving the wand, though.I am an advocate for the democratic republic model of state governance, free market capitalism (Feeding America's market for food banks proves Ronald Coase's rebuke of Vladimir Lenin's one single factory in The Nature of the Firm), accessible education, and collective narrative infrastructure. I'm saving up for a Chatham House membership for their eLibrary and a Philanthropy.com membership for GrantStation. For risk management, OpenRiskManual.org is useful to reference. For cybersecurity and protecting from identity theft, I advocate for the use of passkeys and authenticator codes for multi-factor authentication (2FA) because phone numbers are not secure. Yubico security keys (they have more secure Federal Information Processing Standards (FIPS) keys available here), Proton Pass & SimpleLogin (I created a free Proton account then purchased a lifetime subscription), Cloaked.com is great, Efani is the most secure cellular plan I've found, I hate credit cards so I use Privacy.com to protect my debit card numbers (Cloaked Pay looks better), and iPostal1 to shield my address from merchants. I ship to Mr. W, but I am considering fluidly using Mx. W to protect the personally identifiable information that is my identity.
Prediction markets try to quantize and inference what the future will be (like predicting which politician will win, what their policy will be, what the downstream effects on the economy will be). I believe it's impossible for us to be absolutely confident of what will happen (even with illegal market manipulation and insider trading, I think nothing is for certain. Jesse Livermore is a good example of the perils of trusting insiders), so we use statistics and probilistic models. Free markets try to democratize the calculation of risk. What the markets think is not always true. We’ve seen it with financial crashes time and time again. Way back. New technology brings new risk. Enron was conscientious exploitation at the forefront of digital computing, and Knight Capital was poor system design. Black box artificial intelligence models often produce errors. I encourage using tractable probabilistic models for explainability in all industries. If a mistake is made it needs an explanation not a shrug and excuse. I also encourage the use of compressed sub-quadratic models for efficiency to keep the cost of hardware and consequential resource consumption from ballooning (multiplying exponentially).
Inspired by Renaissance Technologies, I plan to sit for the Series 65 exam for investment advisers, and I have been studying to write quantitative financial algorithms. Inspired by the University of Cambridge Centre for Business Research paper Shareholder Value or Public Purpose? From John Maynard Keynes and Adolf Berle to the Modern Debate by Suzanne Konzelmann, Victoria Chick, and Marc Fovargue-Davies, I strive to incorporate and invest in equitable, employee owned, public benefit entities (PBLP/PBLLC/PBCs) with measurable purpose statements and triple bottom line accounting (I'm studying Edward Elgar’s Research Handbook on the topic by Sabri Boubaker, Douglas Cumming, and Duc Khuong Nguyen. I have had good experiences with Harvard Business Services, Inc., and I read they can assist with the formation of the public benefit entities, however currently their website does not have the option to create public benefit entities online. I may call +1(800)345-2677 ext 6900 or email info@delawareinc.com. After reading The “Value” of a Public Benefit Corporation by Jill E. Fisch & Steven Davidoff Solomon, I condemn vague and abstract purpose statements that do little but argue against the fiduciary duty of executives to shareholders. Thank you Ken Adams for criticizing abstract nouns. His book A Manual of Style for Contract Drafting is excellent. I like the flexibility to redline and negotiate agreements with private credit and boutique banks. I condemn private equity firms that loan-to-own their way to cutting pension. Vulture funds give the industry an evil reputation, but not every merger or acquisition is a hostile takeover. I condemn the abuse of patent offices with unnecessarily complicated patent thickets. To navigate these thickets, I found the law review articles Into the Woods by Jeffrey Wu & Claire Wan-Chiung Cheng, Anna Zhou's In the Thick(et) of It, and Emily Samra's The Business of Defense: Defense-Side Litigation Financing informative. I wish for the American adoption of Global Reporting Initiative (GRI) standards for measuring management, or at least an alternative that gets the gist of "pollution is bad". I disagree with restrictions on advisers preventing them from factoring in anthropogenic environmental risk and non-shareholding stakeholders. If we continue to chase profit over everything else, this planet should be renamed Gomorrah.
I personally like the looks of Interactive Brokers for international securities, Charles Schwab for payment-for-order-flow routing, Lightspeed brokerage for co-location near exchanges (quantum clocks and the Open Compute Project’s Time Appliance [I call it the chronomeister] are of interest for near real-time clock syncronization [genuine real-time signal processing is impossible. We cannot communicate signals instantaneously there is always some latency as the information travels. From what I understand, even quantum teleportation is limited by the speed of the light and thus has latency], though a Freedom to Operate [FTO] analysis is applicable as I don't want to infringe on RenTec's patent), Wedbush Securities clearing and settlement (I wish the industry would speed up the adoption of same-day settlements), and Bank of New York for custody. Investors’ Exchange (IEX) and their speed bump is also interesting because Ultra Ethernet network interface cards, EDSFF data storage, and custom application specific integrated circuits (ASICs) are expensive. Dark pools are misunderstood and conspiracy theories emerge from a lack of knowledge. They help market makers (who provide liquidity to public markets so that, when we go to trade securities, our orders are filled by populated order books [I wish L3 data was more accessible and affordable — especially for open market surveillance purposes (especially as algorithmic collusion in trading has emerged as a problem)] with optimal bid-ask spreads for efficient markets [meaning that there are buyers (bidders) that agree on the price set by sellers (askers)]. Dark pools help protect public markets from volatility (like flash crashes) by competing outside of public exchanges in alternative trading systems. I believe that dark pools are a whole different league than retail markets, and that it would be irresponsible for a retail investor to try to compete in them. OpenSanctions & fuzzy name matching, Plaid (KYC for investors), and Middesk (KYB for investments) are essential. On the matter of securities offerings, I am curious about Reg D for accredited investors (Nasdaq Private Market and Forge Global bring liquidity to private markets, but a lot of the companies I am interested in aren't on those alternative trading systems. Venture capital has access to more deals as unknown founders pitch to them [the tech industry venture capitalists use the term "pitch deck" and I think the mainstream financial industry uses "pitch book"]) to Reg A (with Tier 2's audits, I trust securities offerings to unaccredited investors) to SPAC/Form S-1 initial public offering (IPO). I have reservations about Reg CF offerings. There are good crowdfunding campaigns and then there are evil ones. I'm reminded of the tree of knowledge of good and evil. Midsize Public Company Accounting Oversight Board (PCAOB)-registered financial auditors like Citrin Cooperman, EisnerAmper, CohnReznick seem to align with my frugality. The Big Four aren’t for everybody.
Ubuntu and Debian, Arch Linux, Flatcar Container Linux, I rely on TPM2.0, but I’m interested in OpenTitan and RISC-V Silicon Root of Trust chips, I’m excited about the CHERI Alliance for confidential computing secure enclaves, SQL and Postgres, Kubernetes (I prefer k0s over kubeadm, Metal3 over Tinkerbell (Cluster API), CRI-O over containerd, crun over runc, Podman over Docker, Canonical Rockcraft or Red Hat UBI over Wolfi (sorry Chainsmokers) over Alpine. I like Kata Containers and CoCo confidential containers, Cilium/Hubble/Tetragon, Trivy, Notary, and Harbor), OpenStack Barbican, KeyCloak, EJBCA (certificate authority), KubeVirt, Zero Trust Networking & Wireguard (I prefer NetBird for NAT traversal on residential networks lacking port forwarding capability), Nix, Argo, Just & Bazel (BuildFarm enables distributed builds that Buck, cmake, and ninja lack).
DJ Dave showcases the power of strudel. The programming language I use varies depending on the software I develop, I write polyglot software. It's a lot easier now with AI. I use Go for platform engineering, Python for data science (I prefer Julia, but it is limited to CUDA), I prefer Elixir for writing APIs, and TypeScript a must for Qwik.
Sometimes I think too hard and believe I need to design application specific integrated circuits (ASICs) and write memory safe applications in Ada. Ada’s a little slow but it’s safe. Rust isn’t as safe, but it’s faster. Bjarne Stroustrup’s introduction of concepts to C++ is cool, but C++ is like bowling with the gutters down. 3D integrated circuits are the future, AI is needed to design them. Proprietary software is too expensive for me. The closest open source equivalents are not as good, but China is closing the gap in both design and fabrication tooling. ASML lithography machines are still the best, and there’s only a couple fabs in the world that can afford them. The licenses for proprietary instruction set architectures (ISA) are also too expensive for me. I love RISC-V’s free and open source nature. It’s backed by the Linux Foundation. It recently got mainline GPU support, but it’s not as featureful as x86-64/ARM. I wish for Sylkan to remove the Rusticl-on-Zink translation and go straight to Vulkan. NVIDIA’s CUDA programming language is more featureful than AMD’s ROCm and OneAPI (CUDA had accelerated vector search when I needed it whereas AMD and Intel did not). I personally prefer AdaptiveCpp for its heterogenous hardware support, though it still has work to do in order to catch up to CUDA. I switch hardware around and I don’t like to rewrite code. I like what I see out of the Berkeley Architecture Research Lab — specifically Chisel (based on Scala which I prefer for data engineering). VHDL is a little outdated. Chisel compiles down to Verilog.
Currently resigned due to confusion about the mandatory conscription of Croatian citizens into military service in response to Vladimir Putin's atrocious mobilization of the Russian military for war on Ukraine and incursions into Europe. For religious, moral, and medical reasons I conscientiously object to military service. I am open to civil service and the European private sector. I plan on incorporating a multi-national consulting firm so that I can advise my Co-Founder grow the company while I am overseas. Practicing the intercession of saints I invoked Francis of Assisi for his patronage of animals, and I have thoroughly enjoyed making dog treats.
For geospatial data processing, I love Cloud-Optimized Geospatial Formats and I have found Development Seed's zine to be very educational. Concerning the environmental footprint of AI, I trust this article funded by the Tarbell Center for AI Journalism. I wrote these words on the matter some time ago: Most data centers are inefficient. They consume massive amounts of energy and water, straining our resources. I’ve found some developing solutions we may see soon:
As a preface, energy powers data centers, generating that energy often consumes water, and water is also used to cool data centers.
Compute & Storage: Use efficient processors and storage. Instead of computationally expensive systolic-array-based AI accelerators, neuromorphic processing is far more efficient. Similarly, ditch power-hungry, heat-spewing hard drives for SSDs—especially EDSFF form factors, which offer higher storage density in a smaller footprint, cutting energy use and cooling needs. An aside: magnetic tape is still needed for archiving cold data. Even CERN still uses tape. Hard drives and SSDs can only retain data for a couple years. LTO tapes, when stored upright at a steady temperature between 60°F and 77°F (15°C - 25°C) and relative humidity (RH) between 20% and 50% can last decades. Large fluctuations are more damaging than a steady, slightly sub-optimal temperature.
Cooling: Build data centers in colder climates, and adopt efficient cooling technologies. Two-phase immersion cooling fascinates me. It’s wild to see expensive computers submerged in what looks like water, but it’s actually a non-conductive (dielectric) refrigerant. Submerged in a reservoir, the computers heat up, the refrigerant boils and evaporates, the gas cools on a condenser back into a liquid, then returns to the reservoir. Some older refrigerants were per- and polyfluoroalkyl substances (PFAS) which are terrible for the environment, but regulations spurred safer and more sustainable alternatives like hydrofluoroolefins (HFOs). These still contain fluorine, but fluorine is found in most modern refrigerants due to having chemical properties that are generally well suited for transferring heat. The European Union’s push (Regulation (EU) 2024/573) to phase out hydrofluorocarbons (HFCs) by 2050 worried me. Though, HFOs are not included in the EU’s phase-out initiative, nor the EU PFAS Restriction Proposal (REACH). Instead, controls are introduced based on global warming potential (GWP) thresholds, and thankfully HFOs have a low GWP.
Energy: Hot take: some molten salt reactors (MSRs) don’t need water for cooling and can deliver the energy exascale data centers demand. It’s nuclear, but when done right, it is safe and pretty clean. If you’re anti-uranium, thorium is an excellent alternative that thrives in MSRs. Either way, the fuel can be recycled to reduce nuclear waste buildup: about 96% of uranium fuel is recyclable, and thorium fuel offers even greater recyclability, with nearly all of it being reusable.
Beyond this, software should be efficient, and waste heat from data centers should be repurposed. While heat pipes efficiently transfer heat over short to moderate distances, they are not ideal for long-range transfer. Given this, a viable option for repurposing waste heat is to supply warmth to nearby buildings including ancillary facilities on the data center campus and local communities. Other options exist, but using heat for warmth makes sense to me.
Concerning fusion power plants, I’m really optimistic for the future of this planet. All the energy we need seems close and it is clean. I like TAE Technologies' ambitious plans. I think how it works is there is a particle accelerator that creates an ion beam that is neutralized to create heat (laser photodetachment neutralization methods from the Lawrence Berkeley and Lawrence Livermore Laboratories seems promising). Containing this immense heat in a Tokamak (I don't know if a different topology other than a torus is effective) creates magnetic pressure, and the neutralized gas transitions into a plasma where atomic nuclei collide and fuse. Because TAE is targeting aneutronic Hydrogen-Boron fusion, the reaction produces charged particles rather than neutrons. This allows them to use direct energy conversion—capturing the charged particles magnetically to generate electricity directly (similar to Nikola Tesla's use of Faraday’s Law of Induction with Tesla coils within Faraday Cages at his Colorado Springs laboratory: a changing magnetic field induces an electrical current in a wire), bypassing the need for traditional steam turbines entirely to provide abundant, clean energy. I don't think we don’t have to fear catastrophic atmospheric ignition even in the unlikely event of a containment breach of the plasma. From my limited understanding, the atmosphere isn't dense enough for catastrophy. I think the event would be localized to the area around the reactor, but I'm not an expert. Edward Teller explored making a nuclear bomb capable of splitting continents, but the potential energy of our planet is vastly greater than any kinetic energy of our machinations. Nonetheless, the explosions and fallout of nuclear weapons are devastating. They make for effective deterrance, but I hate to see them used.
CISO Assistant, Prowler, VerifyWise, PyTorch/AI & continual multi-agent reinforcement learning, OpenAI Triton (I wish SYCL was more popular), Ray.io, MLflow, FerretDB, Valkey, NebulaGraph, Milvus, Prometheus/Thanos, Grafana, Apache Cassandra, Kafka, Flink, Spark, Airflow, Superset, Hudi, Presto, Velero, Kubewarden, OpenTelemetry, Genode & seL4.
I am concerned with the cybersecurity infrastructure I see and advocate for trust and accountability. Hyperledger Fabric and Chaincode seem to be useful for securing supply chains with immutable chains of custody.
I edited the intelligence cycle graphic from Wikipedia and generated this butterfly effect graphic with Google Gemini (I'm shocked at the throughline of weather science between Lewis Fry Richardson, John von Neumann, and Edward Lorenz). We share the same environment and intelligentsia. We do some work and talk about it, sometimes publish it. It stays disparate until someone or some algorithms string it together. I follow my curiosity trying to make sense of it all as I live my life and surf the web. I try to avoid secrets, but sometimes they matter. Attempting to dispel some of the apophenia and theories I confess I have been wound up in (I'm confused why the U.S. military is disclosing Chinese flying saucers? Is it true 🤔?), I think The Bilderberg Conference is nothing more than a selective group of western leaders that talk about macroeconomics and the transatlantic West under the Chatham House Rule which means what is talked about can be shared, but who said it must be kept secret (Chatham House is a British invention that is open to membership applications from the public, and the Council of Foreign Relations is American and invite only. I haven't been invited. I read Foreign Affairs magazine and think the Chatham House eLibrary is better. I think the Atlantic Council tries to bridge the international relations community across the Atlatic Ocean. Humanity is still growing into the shoes of a globalized internet). The differences between the Basel Accords and is metaphysical grounding for timely dialogue. I am personally concerned about the weaponization of academic research. Cure cancer? Duh, go for it! Precision oncology research and cancer vaccines could help us all. At the same time, I have concerns. I condemn complete freedom and anarchy. For some industries, there should only be a front door.
Innovation is creatively destructive. Small businesses can disrupt monopolies with intelligence. I have been educated by the stories of François Xavier d'Entrecolles’s exposing of the secret of fine china (porcelain) and Pierre Poivre’s ending of the Dutch East India Company (the world’s first corporation and inventor of the stock exchange)’s Banda Islands. The French School of Economic Warfare and this article on the Jeune École is interesting. Competitive intelligence and Michael Porter's teachings on strategy seem particularly useful for setting prices (Quanta Magazine explains the game theory of algorithmic collusion well). Having read about strategic lawsuits against public participation lawsuits, I am concerned about the American Rule of legal fee shifting. It's unfair what people with lots of resources can do to people on the come up. It’s asymmetrical lawfare. The Transnational Litigation Blog has me wary of forum selection and international arbitration clauses. My porcupine defense strategy is to move to foreign courts that lack the American Rule. I'm sharpening my quills: maybe the attorneys and I can ride the tramvaj together to the courtroom in Zagreb. The Bentleys I see from at Britanski Trg don't scare me. They are poor taste. Rimac is much better. Those cars are too expensive, though.
I wonder about the French school's elicitation techniques. I know they won't bring me to a blacksite and torture me, the French signed the Treaty of Rome. I wish to visit the Skull of Mary Magdalene.
All-powerful God, you are present in the whole universe and in the smallest of your creatures.
You embrace with your tenderness all that exists.
Pour out upon us the power of your love,
that we may protect life and beauty.
Fill us with peace, that we may live
as brothers and sisters, harming no one.
O God of the poor,
help us to rescue the abandoned and forgotten of this earth, so precious in your eyes.
Bring healing to our lives,
that we may protect the world and not prey on it,
that we may sow beauty, not pollution and destruction.
Touch the hearts of those who look only for gain
at the expense of the poor and the earth.
Teach us to discover the worth of each thing,
to be filled with awe and contemplation,
to recognize that we are profoundly united
with every creature as we journey towards your infinite light.
We thank you for being with us each day.
Encourage us, we pray, in our struggle
for justice, love and peace.
We are all connected in this environment. Butterfly effects emerge from our anthropogenic activities. I think about Ubuntu's "I am because we are" and the importance of collaboration moreso than great people. Lone geniuses look mad.
In the complexity of our relations is where my faith, hope, love, and charity emerges.
The history of the Aramaic word "Ephphatha" ("be opened") spoken by Jesus to a deaf man (Mark 7:34), His parable of the Grain of Wheat, The Bible moralisée, and The Book of Divine Works are powerful.
I like liberation theology and believe in the Immaculate Heart and Immaculate Conception of Our Lady of Guadalupe (Mary, mother of Jesus — her Basilica in Mexico is glorious). I am interested in Justin Martyr’s Logos Spermatikos. I believe that only God knows everything (omniscience). Disagreeing with Pelagius, I believe in the original sin and the Fall (what do you think the Apple logo means? I think the world is loading like that pinwheel). Inspired by Pope John Paul II’s call to breathe both the Western and Eastern churches as one set of lungs, and Pope Leo XIV's call for full communion with the Orthodox Church (Pontifex means "bridge-builder" in Latin. From my limited understanding, when Jesus gave his disciple Simon a new title to signify his role as the foundational rock of the early church, he called him Kepha [כיפא] (John 1:42) [it wasn't until the Tyndale Bible that it was written in English]. In Aramaic, Kepha [כיפא] means "rock" or "stone". When the New Testament was written and translated into Greek [the Septuagint is the Greek translation of the Old Testament which predates the Masoretic Text of the Tanach (I got that spelling from ArtScroll)], the Aramaic Kepha had to be adapted. Petra (πέτρα) is the literal Greek translation of the word, meaning a large, solid rock or bedrock. Petra is a feminine noun in Greek, and so it wasn't suitable as a name for a man. To give the name a masculine ending, the Greek text used Petros (Πέτρος), which became "Peter" in English. I personally believe in the Apostolic Succession of the Bishop of Rome, the pope, despite the pornocracy. Even the pope experiences concupiscence, even he sins, papal infallibility is conditional. Only what is said ex cathedra is infallible. There have been genuine antipopes, and I affirm Vatican II and believe that the Chair of Saint Peter is not vacant. I love my sedevacantist neighbors. Peace in difference, but with bridges. I admit I don't know much about the Patriarchs beyond the "first among equals" of the Ecumenical Patriarch of Constantinople), I am reading Anna M. Silvas’s translation of The Rule of St. Basil in Latin and English. I affirm the Holy Trinity, the Act of Contrition, Apostles’ Creed, and the Nicene Creed believing that the Holy Spirit proceeds from both The Father, and from the Son.
The closest Jesus came to violence was furnishing a whip that He did not use on a person (John 2:15). For that, I disagree with John Brown's violence even though his fight against slavery was very honorable. We are humans, not property. We were told by Jesus to love ourselves and our neighbors. Love should never feel like slavery.
I get wary of mass surveillance, but I think of the heuristic that God is always recording. The Holy See sees some things, but not everything. Only He has total information awareness. I smile and wave. To paint a picture, 🎭👨🎨🖼️, in this world, His perfectly symmetrical divine light, the Logos, refracts through a prism (I think the prism is the Fall) like Isaac Newton's Opticks that creates a rainbow of asymmetrical quantum information that is our world. I sense a parallel in the symmetry and subsequent asymmetry of baryogengesis. The phrase creation "unfolding" and the unfurling of a flower's petals comes to mind, with our love emerging in the complexity of it all. I may know one subject matter, red, and you may know another, blue, green, any hermeneutic, any belief, any color. We navigate the rainbow of information with limited perspective/aspect (e.g. mind-body dual aspect or mind-body-soul triple aspect). Jesus came with infinity aspect and gave us the gospel and we are trying to interpret His teachings as He intended.
For 2 Maccabees I call what my friends call the Apocrypha the Deuterocanonical books. I pray for the dead. On the Sunday of March 15th, 2026 I listened to the sermon of a Jesuit priest at Fairfield University who explained that the world is very hard, and that when we look in the newspapers at criminals and scandalous celebrities, we may jump to judgement without having the experience of what drove them to sin. Augustine of Hippo was restless as a young man but became a Doctor of the Church. I am particularly inspired by his teachings on God's divine illumination that lights the lamps of our hearts ❤️🔥. His teachings for sinners and saints to share the same church is resonated by Abigail von Buren's, "A church is a hospital for sinners, not a museum for saints." Through all the politics, I pray. I pray to Basil of Caesarea for peaceful diplomacy between Croatia and Serbia. I condemn the Ustaše.
Examining the etymology of the words Roman Catholic, I am part of the laity of the Roman rite of the Universal Church — The word “catholic” is Latin for “universal”, and we all share one Christ who really did exist and work miracles. With personal piety, in the pluralism of the United States' first amendment to the constitution, I affirm Eun-Sil Son’s work Sola fide or fide caritate formata: Two incompatible principles? From Martin Luther to Thomas Aquinas as a metaphysical bridge between my Lutheran ❀ friends' sola fide (justification through “faith alone”) and the Roman Catholic “fide caritate formata” (justification through faith formed by love), as through faith alone (the faith of those who nurture us), we receive the sacrament of baptism (I was baptized in the suburbs of Houston, Texas) and through our grafted branches onto Jesus’ vine (Romans 11:17), love flows from His Sacred Heart and shapes us to be virtuous.
Contemplating modern social arguments with liberation theology, specifically social ontology and phenomenology of gender and sexuality (how fluid is the question of "who am I?" and how do we answer it? — how are our identities shaped?), I wonder if, one day, the magisterium of the Roman Catholic Church (with the laity, the clergy, the Dicastery for the Doctrine of the Faith, the Synod of Bishops, and the pope all walking together) could be opened to the ordination of women (like the Anglicans), gender affirming care, and demisexual matrimony? I don't have control of these matters, that is above me. For now, ELCA RIC is where I have seen the LGBTQ Christian community affirmed in the pluralism of the United States' first amendment to the constitution. I’m an advocate for "Peace in difference" and love thy neighbor regardless of whom they are, leaving no one excluded, inspired by Jesus’ Parable of the Lost Sheep. Behind every saint is a sinner.
Building AI was like building the pyramids, and now the rocks talk back. What was a monologue has turned into a dialogue with the internet.
I pray for the protection of holy sites. I pray for the Temple Mount, the Church of the Holy Sepulchre, Calvary, the Stations of the Cross. I pray for the safety of people in the Middle East and the protection of the Holy Land. I pray for the Order of the Holy Sepulchre.
Carlo Acutis’ website miracolieucaristici.org made me believe in miracles, and his naming of the Eucharist the “Highway to Heaven” makes me smile. I think about Michael Slote’s From Enlightenment to Receptivity when I receive communion. I know the anointing of the sick to be respected and the history of Anthony of Kiev to be real (I think God wills us to see [and hear] demons as signs to get our lives in order), and I am amazed that Joseph of Cupertino really flew.
Every possibility is only a series of events away and time is simply a measurement.
I am thankful that I am fortunate to have (and have had) intelligent and loving friends, family, and a home. Growing up in the Town of Fairfield, Connecticut with a well-connected community has been tremendously helpful. Living between Bridgeport and Westport has opened my eyes to the consequences of wealth inequality. I attended public schools and went to Warde High School with my Mom who teaches a variety of science classes there. I am thankful for the passionate teachers that have educated me, our emergency responders that, Bridgeport Hospital (the closing of rural hospitals due to rising costs is concerning — I'm excited to see what comes out of ARPA-H's PARADIGM program), the healthcare workers that have saved my life, the soldiers that risk themselves for our safety, our veterans who have sacrificed their health and lives through their honorable service. I am also thankful for the Diocese of Bridgeport. I strive to be charitable. I confess I operate on limited wisdom and perspective, and think the scientific method is incapable of proving some of the theories I've read. I simply have faith in my beliefs. Wisdom is more than retrieving facts from a lake. Creation is ephermeral like a streaming river (thank you Markus J. Buehler for that metaphor). I look at the world like that spinning pinwheel on Macs. It's loading. I'm a proponent of research and modern medicine knowing the achievements of scientists that fish for Heaven.
I've been informed I can swap the glycolic acid for Paula's Choice. I'm impressed by C. O. Bigelow's apothecary — the oldest in America — in Manhattan (New York was traded by the Dutch to the English for the Bandas. The French disrupted the Dutch, and We The People, us immigrants on Native American soil, disrupted the English).
My parents love to garden. Tomato vines smell nice. I'm planning a microfarm like by my Boy Scout troop's square foot gardens.
I thank Tibor for this mug.
How did Vannevar Bush get so smart? Mazlow's hierarchy of needs (food, shelter, nurturement). He must have had passionate teachers and the ambition to rise to the challenges of the world in the complexity of it all.
I encourage everyone to read the Scout Oath and the Scout Law. Reverence, a deep respect for others, is the teaching that has stuck with me the most.
Remy is an English standard beagle with doghood. He is named after a French rat, but also Fetty Wap's group, and a brandy made from the skin of Trebbiano (also known as ugni blanc) white grapes grown in the terroir of Cognac (coincidentally, Brandy is the name of the cat who was adopted by my Oma and is on a diet whom my Opa comments on, "there's enough fat cats on Wall Street"). I am his co-inhabitant, not his owner or master. The abuse of drugs and alcohol ruins souls. Andrew the Apostle perished on an interesting shaped cross. I pray to Michael the Archangel.
Sometimes I feel like this world is starting to look like WALL·E (I've just learned of the interpunct) with space cruises and robots taking control, just in WALL·E money was a relic of the past.
I think our closest emotional connections, our solidarity, comes from vulnerability. I used to wear red bottoms, and I was very out of touch, cold, and distant. Now I am ready to retire my Bondis. Travis put Cyrillic on my Nikes which could be a bridge. My Startas could improve, and derby shoes just aren't my style. I got Ozarks for hiking to avoid the tactical look. They should have been Merrell Moabs from REI but I was in the back seat being coerced. I repent conceding. I'm ready to stand up for what is right. I'm donating them and I'll order online. I love my orthotic insoles, they're like walking on clouds. I've started talking to strangers in the grocery store. A woman said Sabor Latino is too sweet for her, but I love it. A weathered man and I agreed that the Polar cream soda is a great price. President Trump's American-made, affordable, Florsheims help to build a strong narrative that boosts his (and his family's) reputation. It all matters. Audacious luxury is a collateral sin of pride and greed. The problem with fast fashion is environmental pollution, and the problem with cheap clothes is the exploitation and cruel working conditions of the garment workers who manufacture them. Less is more. I'm saving up for a quiet, ethical, wardrobe. The vanity (pride and selfishness) of ostentatious luxury is annoying and looks stupid and tacky especially when I've had to help a woman who couldn't afford a phone find directions to a bottle return. I should have remembered to tell her about TruConnect and the Federal Lifeline program that helps people with a low income get discounted telephone or internet service. This world is hard and through all the politics, with 2 Maccabees and my Catholic faith, I pray for Jesse Jackson. I know the U.S. government and corporate executives cannot always be trusted given the alleged scandals journalists have reported on (e.g. the Iran-Contra affair that put illicit drugs in cities, the cruel experiments on the Tuskegee Airmen and more recently radioactive oatmeal in St. Louis, environmental racism, etc.), but I think all of our phones are surveilled regardless if they come from the government or not. Our nation's infrastructure is exploited to spy on us and the spyware is sold commercially to foreign nations and private companies.
I learn best through peer-to-peer hermeneutical dialogue, an internet connection, and staying skeptical, critically examining Google Gemini's responses to my questions (Socratic method) and prompts. Using ontology (what is real?) and epistemology (what does it mean to know?), I self-study and, through post-structuralist perspectives, I piece together information as fragments of the truth. I am curious about both the humanities and the sciences. In science (e.g. geology and crystals), we try to interpret the world. In humanities, we are interpreters that try to interpret other interpreters. I study math best by learning about the history of the people behind it and what they were working on (I recommend A History of Mathematics by Carl B. Boyer & Uta C. Merzbach). I believe in creationism, that we are anthropic observers living in a fine-tuned universe, the symmetry and subsequent asymmetry of baryogengesis, emergent gravity, abiogenesis (from dust to dust [Genesis 3:19]), the hologenome theory of evolution, and the law of increasing complexity. I love reading research from the Santa Fe Institute and I wish to see the bison on the prairie at Fermilab someday. Jennet Conant’s book Tuxedo Park and Ananyo Bhattacharya’s The Man from the Future are great. John von Neumann was a mad genius. I condemn his pursuit to weaponize the weather. Weather modification (e.g. cloud seeding) can be used virtuously. I worry about the technology being used sinfully. Environmental conservation is important. I wish for our reservoirs to be surveilled by seL4 & RISC-V equipment and for the modernization of the geospatial data analysis and monitoring of our environment. I am worried about our biological exposomes (the effects of what we're exposed to) and the pollution from our anthropogenic activities. I care about the psychological and social effects of the media and information that we are exposed to as well. I have seen some horrors I don't want others to see. Having heard Sarah Wynn-Williams critique of John Stuart Mill in her book Careless People (I try for physical media to share better, though the eBook edition only costs $2 right now), I agree that publishing should not be a utility and that curation is necessary. This world is hard and through all the politics, with 2 Maccabees and my Catholic faith, I pray for Charlie Kirk and support The Christchurch Call to remove terrorist and violent extremism from social media, Tech Against Terrorism, and I am thankful for ROOST.tools. It’s a topic to be debated about. H.R. 7757, the Kids Internet and Digital Safety (KIDS) Act has been introduced to the Congressional House of Representatives. I’m no lawyer, but our democratic process and K street allows for the changing of laws and the freedom of association lets anybody incorporate companies protected with limited liability and corporate veils. I am a proponent of universal human dignity. I see the colors of our skin as melanin and I pray for more equitable economics and social policy for all. I enjoy creative writing and public speaking. I think René Girard's theory of mimetic violence is true and I examine genocides and war through the perspective of recursive trauma. I strongly believe that virtue can spread recursively as well. I only like to talk about genealogy when it's for heritage studies and personalized medicine (my mom's grandma, Nonna, said we are distantly related to the Archbishop of Esztergom, Hungary, Sándor Rudnay who was born under the reign of Maria Theresa and was made a cardinal in pectore [in secret] by Pope Leo XII, but it's hard to confirm lacking genealogy records. For sure my granddad, who worked for and was crucially supported by the pension of Western Electric, Roger's sister was married to Richard Keller who helped build The Blue Flame, a rocket-powered race car that set a world land speed record). Hartmut Behr's proposition of "Peace in difference" resonates with me. His book Politics of Difference: Epistemologies of Peace is difficult to read. I need a search engine and AI nearby to understand it. Dispelling the Thule Society, I know Vril: The Coming Race to be a work of fiction that was misunderstood and weaponized. The history of Zionism is complicated and controversial. The Bund were mostly unsuccessful and Bolshevism meant atheism. I condemn genocide. I condemn the Ustaše. I was surprised to find Mary and Joseph in the Quran. I pray for Palestine and Israel. All genocide is wrong. The destruction of Gaza is genocide even though that may be hard for Jewish victims of the holocaust to admit. I trust the United Nations Commission to properly investigate genocide, and the Commission has determined that Israel has committed genocide in the Gaza Strip. I agree that it is important to call a genocide a genocide. Salam. Shalom. Love thy Neighbor. I apologize if you are confused by the pluralism of the United States' first amendment to the constitution. Deseret News (a Mormon publication) has a good article on it and Jonathan Greenblatt's words in Pluralism And Polarization – The Quest For A More Perfect Union align with the practice of Ubuntu (I am because we are). Peace be with you. Access to holy sites is important for everybody. The protection of the Temple Mount, the Church of the Holy Sepulchre, the Stations of the Cross, and Calvary (the site of his crucifixion) is important to me. I am curious about the historical prevalance of Buddhist ideas around the region of the Holy Land. Religion and the Subtle Body in Asia and the West: Between Mind and Body by Geoffrey Samuel and Jay Johnston looks interesting.
Retail investors don’t have the resources or expertise of institutional investors and often fail in due diligence. I am thankful for the freedom of pass-through shareholder voting, though executive boardroom decisions require careful consideration and resources. Individuals and families often are too preoccupied with other work and lack the education and information to cast informed votes. Nowadays, AI is going to be the one casting votes. I’m learning that just as we are irrational actors, so are our machines. Only God is omniscient.
I wish for more registered investment advisory firms to be incorporated as (or converted to) public benefit companies and partnerships. I wish for more investment in public benefit corporations with measurable purpose statements. I disagree with the wealthiest people that buy, borrow, die their way to intellectual property/intangible assets owned by Irish (I've read good things about the reforms in the wake of the expiration of the Dutch Sandwich) and other holding companies, immense wealth sitting partly hidden in Mauritius, Liechtenstein, Singapore, the United Arab Emirates (UAE), Uruguay, and South Dakota dynasty trusts and partially custodied in the bunkers of the Swiss Alps as part of a global wealth management strategy dispersing risks geographically pledging donations that look more like broken promises after reputational scandals. Opposed to effective altruism, I strive to be charitable as I earn, not after I earn. I’m but a very small cog in a very large system, but I play my part like an actor in The Tempest.
Evaluating the tax base erosion, profit shifting, and liabilities of the City of London's favorite offshore financial centers (Bermuda’s reinsurance, the Caymans’ open-end funds, Jersey’s closed-end funds, Cook Islands’ asset protection trusts, the Magic Circle of international law firms). They can be useful to defend against oppressive regimes but can be abused to deprive impoverished people of state services. There is good and evil. Mutual aid faces challenges in scaling to the needs of nations of suffering people. I am particularly impressed with The Bermuda Monetary Authority’s innovation in insurance-linked securities and catastrophe bonds that fund natural disaster recovery efforts.
In liberal democracies, it is commonly held that governments are responsible for enforcing the rule of law, while a free press plays a role in reporting on alleged corruption and abuses of power. The concepts of the fourth estate and fifth estate reflect the idea that press freedom helps ensure an informed public, supporting electoral processes that may lead to policy or leadership changes. In these jurisdictions, for legitimate reasons, businesses and individuals are often granted legal protections for confidentiality. Additionally, banks are mandated to protect client information. The police raid on Swiss journalist Lukas Hässig illustrates how these protections can come into tension with an investigative press. The International Press Institute has called for reform of Swiss banking law to “include clear public interest protections for journalists" when reporting on confidential bank information. If legislation introduced a ”public interest” exemption to Article 47 of the Swiss Banking Act, a clear definition and procedural test to substantiate its use would be essential.
I’m interested in responsible financing. I’m suspicious about the opaqueness of some sovereign wealth funds and the possibility for them to be abused by financial criminals. The Bank of Credit and Commerce International (BCCI) was a private company that was shut down by authorities. Sovereign wealth funds are controlled by the authorities. I support the adoption of the Santiago Principles.
I have purchased The Logic of Governance in China by Xueguang Zhou. The Chinese private space industry has been taking off, and I thought about investing, but Chinese exchanges are not designed for free market capitalism, the U.S. government doesn’t want our money there (pension funds are being told to divest), and I don't think the Chinese Communist Party wants us to be the recipients of their economic success. Venture capital firms like HongShan seem phenomenally successful, but have had to navigate complex international relations. From what I read in the news, it split off from Sequoia and is a fully domestic Chinese company. I also read the Chinese Communist Party is cracking down on the offshore financial center of Hong Kong as part of a plan to incentivize mainland China. I purchased the book Sovereign Funds by Zongyuan Zoe Liu. It appears that the sovereign funds of China are very run differently than, for example, the sovereign wealth fund of Norway.
Clemency is an important part of our society. When peoples’ lives are ruined by harsh punishments, what’s the point in trying to cooperate? It’s business leaders that reject people who have been convicted of crime. Managers come up with various reasons for rejecting candidates, the risk of reputation damage included, but I argue it’s virtuous to assist in rehabilitation. Daniel Diermeier’s book Reputation Analytics highlights the importance of strategic activism, and the Chicago Booth Review published the article Why We’re All Impact Investors Now. With authentic narratives built on collective social movements, there’s no need to spin messaging or manipulate the media (like sensationalist tabloids or fake politicians).
I wish that the price of next-generation anti-psychotics comes down. I hope for more neurology researchers. I view neurons as like copper cables (it's not the same as passing energy through a wire I just like to look at it that way) that conduct signal through biochemical cascades and neurotransmitters. The food we eat has precursors to the neurotransmitters that affect the way we feel partly through the gut-brain axis. I've heard that our gut microbiomes are important. My Oma told me, and I read enough to agree, that the microglia shepherd the neuroplasticity of the brain and the way my neurons learn to wire. It reminds me of Intel's Lava neuromorphic processing framework's plasticity in its learning engine. I've read about the importance of extra-cellular vesicles in the maintenance of neuronal circuitry. I've read that the hypoxic state of microglia triggers the release of extra-cellular vesicles that signal for the creation of new blood vessels. Angiogenesis. It reminds me of the hypoxia-driven extra-cellular vesicle release found in the metastasis of cancer (how cancer spreads from one part of the body to another through colonization). I've also read about the importance of blood vessels to brain health. I'm happy to see progress. I was keeping up with research until the passing of my friend, and I am optimistic about the future. I've read a lot of great research. The intersection between neurology, psychology, philosophy, hermeneutics, and religion is not written about enough. We silo ourselves into one topic or another believing that specialization is necessary to success, and I disagree. I think facts are like nodes, or dots, and beliefs are like edges, or lines. I like to connect the dots. Scienctists don't always have a firm stance on morality. My therapist underscored the importance of medical ethics to me after guest lecturing at Yale Medical School. It's surprising what doctors don't know. They may roll their eyes at the Psychomachia and my priest may be critical of andrewwerner.com for 9 years for <$100. I'm redirecting it to the static web address andrew-werner.pages.dev in case I am not here to renew it. This site should stay up for as long as Cloudflare is in business, their terms of use are cool with it, and the First Amendment to the United States Constitution and the Rule of Law are protected.
I've been searching for ways to bring personalized medicine to cancer patients. Here's a little of what I have: Researcher discovers drug target from patient genomic sequencing → Uses in silico democratized computer assisted drug discovery tools (the topology of fusion oncoproteins is particularly challenging. I wish for better algorithms. I am very optimistic. It is unfortunate that we were not fast enough to deliver the therapeutics my friend needed to achieve remission. There are more cancer patients that need our help. From what I understand, pediatric cancers are aggressive and every moment counts. All cancers deserve our attention. The rare ones inspire us to invent novel treatments. With cancer vaccines and therapeutics I believe we can cure cancer. I've heard that that's impossible and we can only treat it. I disagree, I close my ears to their pessimism and open them to what is useful) + microgravity organoid cultivation (thank you José) + microfluidic devices + laboratory robotics (tractable probabilistic models are necessary to prevent automated laboratory accidents) experimental loop with just-in-time manufacturing in the lab to continually design therapeutics → in vitro to in vivo translation modeling (e.g. MOBER) → FDA collaboration via RDEA to define endpoints for rare population → Doctor prescribes via Expanded Access/IND for first patient → Early data shared with FDA through RTOR → Accelerated approval for targeted therapy
AMT + Platform Technology Designation can make personalized medicine manufacturing affordable.
Combined effect:
- Manufacturing platform reduces per-unit costs through automation/scale
- Technology platform reduces regulatory burden for each new custom antibody
- Company can produce thousands of personalized antibodies using same validated infrastructure with streamlined FDA review
This creates the “biologics foundry” model you described - shared manufacturing with regulatory efficiency for mass customization.
The same methods can be applied to neuropsychopharmacology for psychiatric patients (like me) and neurodevelopmental disorders (like DYNC1H1). Advocacy is important. Researchers don't always know the problems to be working on until someone tells them.
I thought about working with licensees and financiers and building a lab, but I think I can serve the world best by moving to Croatia (health record companies get sued 50 times a second and I cannot afford the American rule of legal fee shifting), forming a simple j.d.o.o (like an LLC), and writing software licensed under the Apache Software Foundation's Apache 2.0 intellectual property license for public health (@The President of Croatia, currently Mr. Zoran Milanović, helicopters are not my job. I'm working on healthcare. I understand the importance of militarities, but I am a civilian. Perhaps some details of my website could be of assistance, but please use what I have shared responsibly. I am particularly concerned with the security of the environment and natural resources. Environmental warfare and bioweapons terrify me. Surveillance of resources and rapid response to pandemics (with vaccines) is necessary to defend against offense. I pray for responsible militaries. I pray for ethics. With the freedoms afforded by our liberty, the information required to do harm is public. When a bioweapon is deployed, pharmacologists and public health workers must rush for national security. Rushing can contribute to mistakes. We must be prepared with the infrastructure to respond to threats so that we know what to do and do not panic. It requires local community organizing. There's reasons the Surgeon General is a called a general). Differential privacy, the LISTEN principles for genetic sequence data governance and database engineering, and the coordination of clinics with biobanks and researchers are particularly important to me.
This site is published under the Creative Commons Non-Attributable (CC0) License.
Feel free to copy me. Don't worry about citing or crediting me. My writing is free because of the poor. My dad doesn't like "working for free" and hates "paying for words", but I love it. I've been stealing sauce. I'll see you at Schönbrunn. You may support my Ko-fi☕️ to chip in for my economy seat on a Kiwi.com discounted flight.
Thank you for reading.
I wish you well.